協會簡介
服務項目
債務協商
分會地址
輔導案例
聯絡我們
成功案例分享
專業審慎.熱忱服務
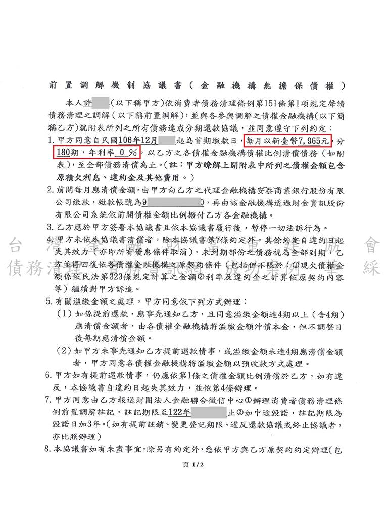
安泰銀行債務前置調解,台東地院核准減免利息分180期0%,月繳7965元
多家銀行債務欠款多年,衍生龐大利息違約金等,依照債清條例協助民眾按照協商機制或法院調解事宜來爭取減免與制訂出新的還款計劃,以利債務人做還款事宜。
您可能有興趣的其他更多成功案例:
匯豐銀行債務前置調解,新北地院成功核准180期0利率,月繳4039元
屏東地院債務清算成功案例,總債務金額約444萬,免責成功
基隆地院更生成功,總債務約492萬裁定百萬打折,以約29萬分期還款
快速預約-免費諮詢
【債務協商】諮詢
【更生/清算】
【保證債務】
【強制扣薪】
【強制執行】
【不動產查封】
立即送出
重新填寫
回頂端
回首頁