成功案例分享

專業審慎.熱忱服務

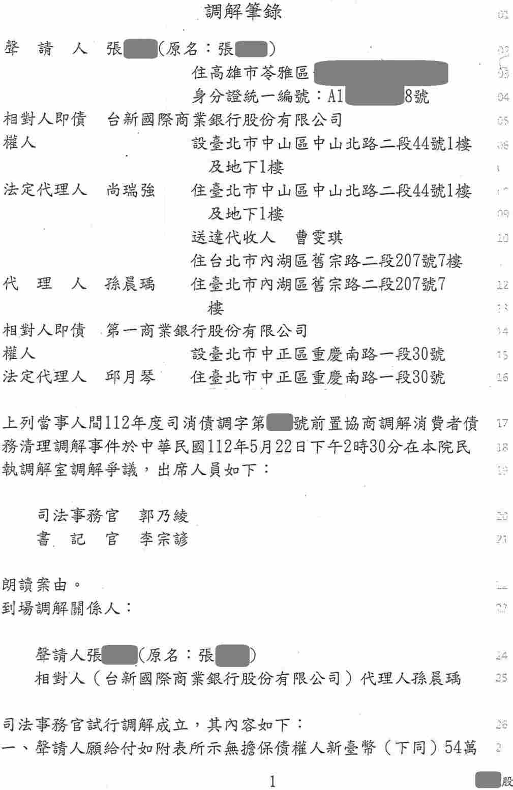
台新銀行前置調解,高雄地院核准144期3%利率月繳4530元

【前置調解】
是指債權人債務人兩造雙方直接在法院調解室面談協商,現場會有調解官主持再由債權人開立還款協議書,與「前置協商」大致相同,銀行債務都可以整合且最長期限都是180期,但商談過程多在電話中進行,也因此工作不易電話聯絡的債務人申請前置調解應較為合適,若調解不成立可現場向調解官請求同意直接移送聲請更生或清算,省去撰寫聲請狀的麻煩。


【案例簡述】
高雄張先生現為外送員,因長期負擔母親的醫藥費,借貸的利息越滾越多,張先生為了避免負債持續擴大尋求協會的幫助,與銀行進行「前置調解」,經法院前置調解流程後取得144期3%利率月繳4530元的清償方案成功解決債務問題,恭喜張先生!!!


很多人因為申辦貸款碰到還款困難,我們提供免費諮詢服務,倘若您因卡債而被強制執行,並遭到扣薪以及帳戶、土地、房子等財產受到影響,需向銀行或法院進行債務整合、協商、調解、更生、清算等,歡迎來電或留言,我們將有專人為您服務。

台灣金融財富重建協會提醒國人應:【謹慎理財投資、避免過度消費、樂觀面對人生、善擬償債計畫

法院調解
法院調解
法院調解

快速預約-免費諮詢