成功案例分享

專業審慎.熱忱服務

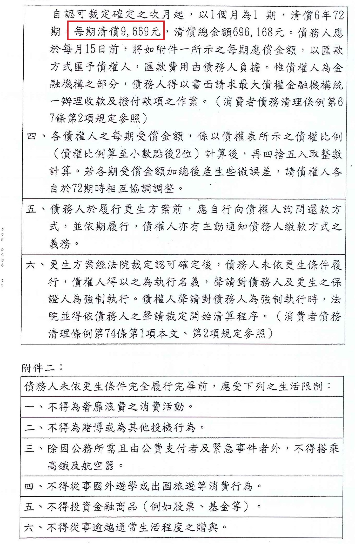
雲林地院債務更生成功核准,總債務約257萬,僅償還約69萬

【更生程序】
是指向法院提出申請後依債務人的還款能力,裁定每個月的還款金額,依此金額繳滿6年後其餘債務即「免責」,不必還足債權人所主張的「本金+利息」,有債務打折的效果,民間債務亦可比照辦理。
《申請資格》
一、五年內未從事營利事業活動或小規模營業活動月營業額平均在新台幣20萬元以下之自然人。
二、總債務在1200萬以下。
三、不能清償債務或有不能清償之虞者,只要具備「不可歸責於己」都可申請。


【案例簡述】
雲林沈先生來電詢問關於更生條件、法院更生、債務更生等問題,現在任職作業員,由於投資失利連帶自己也債務纏身,至今累積高達257萬根本無力償還,其後沈先生透過本會的協助輔導向法院聲請「債務更生」,並且更生條件符合成功核准僅需清償約69萬即可,未來可以安心工作回歸正常生活,恭喜沈先生!!!!


總債務金額:約257萬
更生繳款期數:72個月(6年)
每月繳款金額:9669元
總清償金額:約69萬
更生後清償比例:約27.05%

很多人因為申辦貸款碰到還款困難,我們提供免費諮詢服務,倘若您因卡債而被強制執行,並遭到扣薪以及帳戶、土地、房子等財產受到影響,需向銀行或法院進行債務整合、協商、調解、更生、清算等,歡迎來電或留言,我們將有專人為您服務。

台灣金融財富重建協會提醒國人應:【謹慎理財投資、避免過度消費、樂觀面對人生、善擬償債計畫

債務更生
債務更生
債務更生
債務更生
債務更生
債務更生

快速預約-免費諮詢