成功案例分享

專業審慎.熱忱服務

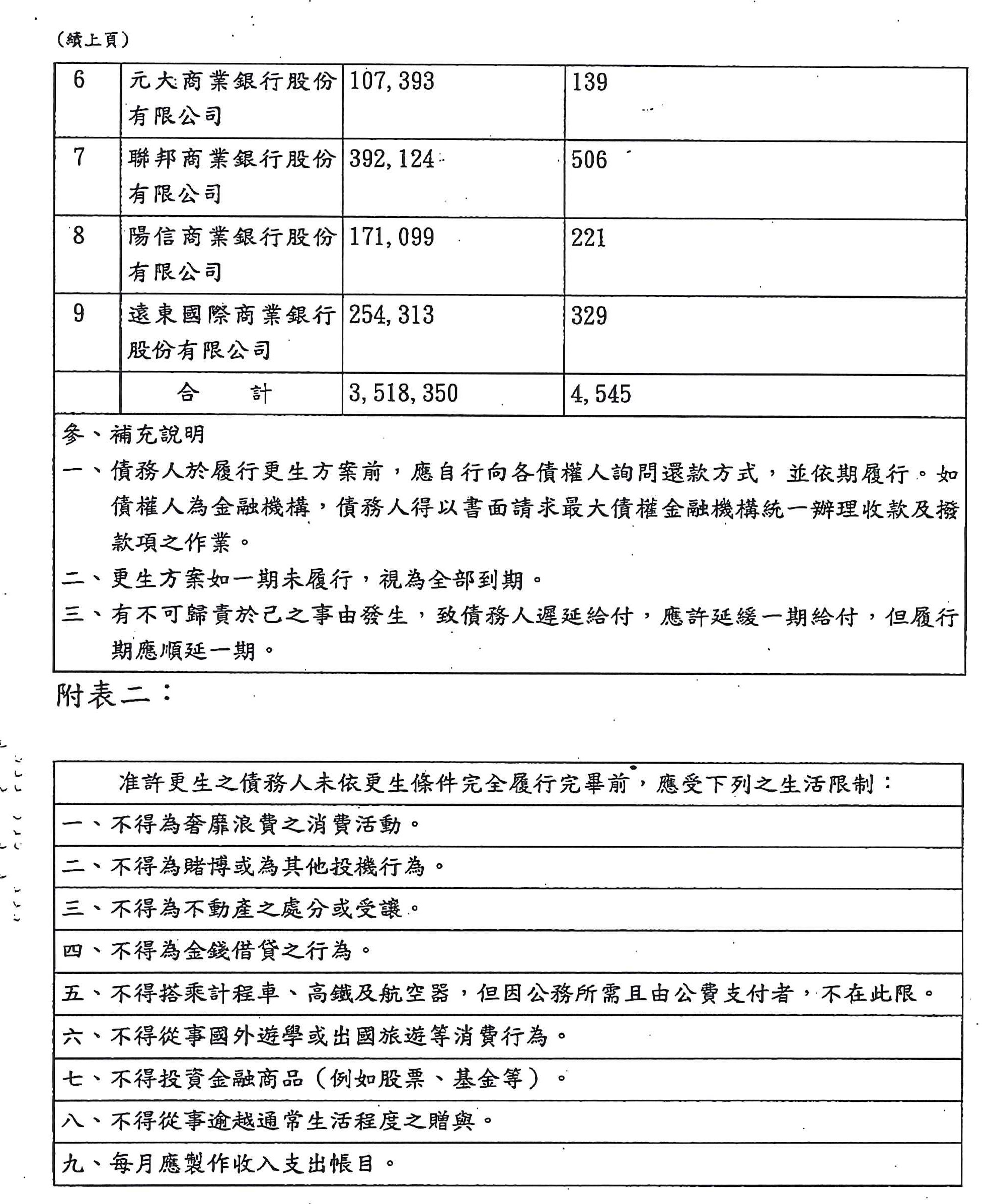
士林地院債務更生成功核准,總債務約351萬,僅償還約32萬

【更生程序】
是指向法院提出申請後依債務人的還款能力,裁定每個月的還款金額,依此金額繳滿6年後其餘債務即「免責」,不必還足債權人所主張的「本金+利息」,有債務打折的效果,民間債務亦可比照辦理。


【案例簡述】
新北吳先生來電詢問債務更生,更生清算,更生免費諮詢等問題,現職管理員,因遭詐騙,以債養債利息隨時間不斷累積至今擴大到351萬根本無力償還,其後吳先生便透過本會的協助輔導向法院聲請「債務更生」,並且成功核准僅需清償約32萬即可,未來無須再承受惡債纏身之苦,得以安心工作跟家人回歸正常生活,恭喜吳先生!!!!


很多人因為申辦貸款碰到還款困難,我們提供免費諮詢服務,倘若您因卡債而被強制執行,並遭到扣薪以及帳戶、土地、房子等財產受到影響,需向銀行或法院進行債務整合、協商、調解、更生、清算等,歡迎來電或留言,我們將有專人為您服務。

台灣金融財富重建協會提醒國人應:【謹慎理財投資、避免過度消費、樂觀面對人生、善擬償債計畫

債務更生
債務更生
債務更生
債務更生

快速預約-免費諮詢